济南公寓值得投资吗?先看城市基本面
济南2023年常住人口突破943万,连续五年净流入超10万人,其中25—35岁青年占比达42%。大量新市民催生租住需求,而住宅限购、高房价把部分需求挤压到公寓市场。地铁二期规划6条线路同时施工,R2线、R3线已开通,轨道交通把公寓的通勤半径从5公里扩大到15公里,直接抬升了外围板块公寓的吸引力。

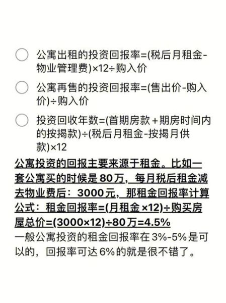
济南公寓租金回报率到底有多少?
根据贝壳研究院2024年一季度数据:
- 高新奥体板块:建面45㎡LOFT,总价65万,月租3200元,毛租金回报率约5.9%
- 汉峪金谷板块:建面38㎡平层,总价55万,月租2600元,毛租金回报率约5.7%
- 西客站板块:建面42㎡双钥匙,总价48万,月租2400元,毛租金回报率约6.0%
若扣除物业费、空置期、装修折旧,净租金回报率仍可达4.5%—5.2%,高于济南住宅普遍的2.2%—2.8%。
---谁在租济南公寓?租客画像与租期特点
问卷显示:
- 互联网与金融行业白领占46%,偏好高新、CBD地铁口500米内
- 医院规培生与实习医生占21%,集中在经十路沿线
- 高校考研及培训学员占18%,长清大学城、历城唐冶需求旺
平均租期10—14个月,续租率接近60%,空置风险低于预期。
---买公寓怕砸手里?流通性拆解
济南公寓二手成交周期约90—120天,比住宅慢30天左右,但总价低、税费透明反而吸引特定买家:

- 首付20万—30万即可撬动,投资门槛远低于同地段住宅
- 商业性质不限购,外地客与名下已有多套房的投资客是主力接盘方
- 带租约出售可缩短成交周期至45—60天
济南公寓投资避坑指南
1. 地段怎么选?
记住“三近”:近地铁、近写字楼集群、近高校或医院。例如高新万达、汉峪金谷、齐鲁软件园周边,空置率常年低于8%。
2. 产品类型怎么挑?
同面积段优先:LOFT>双钥匙>平层。LOFT得房率可达150%,双钥匙可实现“一房两租”,租金溢价10%—20%。
3. 开发商与物业重不重要?
非常重要。选择有商业运营经验的开发商,如龙湖、万科、绿地,后期统一招商、公寓酒店托管能降低空置。物业费≤4元/㎡·月是分水岭,过高直接吃掉利润。
---2024—2026年济南公寓供需前瞻
克而瑞监测:2024年济南计划新增公寓供应约1.8万套,70%集中在高新、CBD、西客站三大板块;需求端年均消化1.6万—1.7万套,整体供需基本平衡。
政策层面,济南已出台“非住宅去库存”细则,允许符合条件的商业用房改建为租赁住房,未来公寓可“商改租”,进一步拓宽退出通道。

实战案例:45万买入西客站双钥匙,两年赚了多少?
2022年张先生以45万总价购入西客站某盘42㎡双钥匙,首付23万,贷款22万,月供约2300元。
- 上下层分别出租,月租合计2600元,覆盖月供后还有270元盈余
- 2024年同户型成交价52万,账面浮盈7万
- 两年租金收入6.24万,年化综合收益约12.4%
张先生计划继续持有,“地铁4号线开通后,租金还有10%上涨空间”。
---常见疑问快问快答
Q:公寓40年产权到期怎么办?
A:根据《民法典》359条,届满自动续期,费用按届时政策补缴,目前济南补缴标准约为当时土地评估价的1%—3%,对总价影响有限。
Q:公寓能落户、上学吗?
A:目前济南公寓不可落户、不可划片入学,但可凭居住证统筹入学,对无学龄儿童家庭影响极小。
Q:贷款利率是不是很高?
A:商业贷款基准利率LPR+80~120BP,2024年主流年化5.2%—5.6%,但可贷10年,前期现金流压力小于住宅按揭。
评论列表