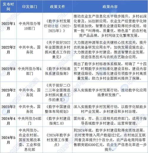
一、为什么“中国发展前景”成为全球资本关注的焦点?
过去十年,中国GDP年均增速保持在5%以上,**消费对经济增长贡献率突破60%**,成为全球最大单一消费市场。与此同时,**全球前十大独角兽企业中有四家总部设在中国**,资本用脚投票,说明中国仍是增量市场而非存量博弈。

(图片来源网络,侵删)
二、未来十年,哪些赛道将跑出“十倍股”?
1. 新能源:从政策补贴到市场盈利
2023年,中国新能源汽车渗透率已超35%,**宁德时代、比亚迪的海外收入占比首次超过30%**。下一个爆发点在哪?
- **储能电池**:光伏装机量激增带动储能需求,预计2025年市场规模突破1.2万亿。
- **氢能重卡**:京津冀、长三角已启动“氢走廊”示范,每公里运营成本较柴油车低18%。
2. 银发经济:2.8亿老年人的“隐形刚需”
中国60岁以上人口将在2035年达到4亿,**但适老化产品渗透率不足15%**。哪些细分领域被低估?
- 居家护理机器人:2024年深圳试点“一键呼叫”服务,单台设备月租金800元,子女远程监控心率异常。
- 老年文娱IP:抖音“时尚奶奶团”粉丝破千万,带货转化率超年轻主播3倍。
3. 硬科技突围:国产替代进入“深水区”
美国对华半导体出口管制升级后,**长江存储232层NAND闪存良率逆势提升至80%**。哪些环节仍有“卡脖子”机会?
| 技术领域 | 国产替代率 | 潜在市场空间 |
|---|---|---|
| EDA设计软件 | 不足5% | 300亿元/年 |
| 半导体级石英砂 | 10% | 进口替代需求50万吨/年 |
三、普通人如何抓住“中国红利”?
Q:没有技术背景,能参与硬科技投资吗?
A:可通过**科创板ETF定投**(如588000)分散风险,2020-2023年年化收益达18.7%,波动率低于个股。
Q:三四线城市如何切入银发经济?
A:重点布局**社区嵌入式养老驿站**,以“免费健康检测+会员制旅游”模式获客,单店回本周期缩短至14个月。

(图片来源网络,侵删)
四、风险预警:三大“灰犀牛”不可忽视
地方债务压力:2023年城投债到期规模达4.7万亿,需警惕三四线城市基建项目现金流断裂。
人口结构失衡:制造业用工缺口持续扩大,**“黑灯工厂”自动化改造速度决定企业生死**。
地缘政治摩擦:光伏组件出口美国关税或从25%升至50%,倒逼企业转向东南亚建厂。
五、2024年实操指南:三步锁定高成长资产
- 政策雷达:每月跟踪发改委“鼓励类产业目录”更新,2024年新增“虚拟电厂”“生物制造”条目。
- 订单验证:在招投标平台搜索“储能系统”“康复器械”中标企业,**近三个月订单增速>50%的公司优先**。
- 估值锚定:对新能源赛道采用PEG<1.5标准,银发经济项目按单客户终身价值(LTV)/获客成本(CAC)≥3筛选。

(图片来源网络,侵删)
评论列表