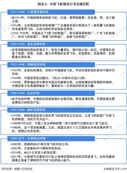
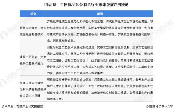
航空制造为何成为全球焦点?
过去十年,全球航空客运量年均增长超过5%,**飞机更新周期缩短**与**新兴市场航线扩张**叠加,直接推高了对新机型的需求。波音、空客公布的20年展望报告均显示,未来全球需要逾4万架新飞机,对应产值约6万亿美元。航空制造不再只是高端制造的代名词,而是牵动材料、电子、软件、能源等多学科的超级产业链。

(图片来源网络,侵删)
航空制造前景如何?
航空制造正处于**第四次工业革命**与**绿色转型**交汇点,前景可从以下维度拆解:
- 市场规模:2023年全球航空制造产值已突破9000亿美元,预计2030年达1.5万亿美元,年复合增长率保持在7%左右。
- 区域格局:北美仍占40%份额,但中国、印度、东南亚的增速均高于全球均值,**中国C919取证交付**标志本土市场进入“双寡头+新玩家”时代。
- 技术驱动:复合材料占比从20%升至50%,**氢能支线飞机**与**混合电推进系统**将在2035年前后商业化。
航空制造未来发展趋势有哪些?
1. 绿色航空:零碳竞赛全面打响
欧盟“Fit for 55”法案要求2050年航空业净零排放,倒逼制造商加速技术迭代。
- 可持续航空燃料(SAF):2030年混掺比例将强制达到20%,带动生物燃料、合成燃料产业链投资超千亿美元。
- 氢能飞机:空客ZEROe计划2035年投入120座级氢能客机,液氢储罐采用**碳纤维缠绕+真空多层绝热**方案,减重30%。
- 电动垂直起降(eVTOL):Joby、Archer等企业已获FAA Part 135认证,城市空中交通(UAM)市场规模预计2040年达1万亿美元。
2. 智能制造:数字孪生贯穿全生命周期
传统“试错—返工”模式被**数字孪生+AI预测**取代,研发周期缩短40%。
- 设计端:西门子Xcelerator平台实现**多学科协同优化**,机翼气动外形迭代从6周压缩到72小时。
- 制造端:GE航空的**Binder Jet 3D打印**将燃油喷嘴零件数从20减至1,减重25%,推力提升1%。
- 运维端:罗罗UltraFan发动机内置**5000+传感器**,实时数据通过Azure IoT回传,预测性维护降低15%停场时间。
3. 供应链重构:从全球化到区域化
疫情暴露单点供应风险,**“近岸+备份”**成为新范式。
- 一级供应商:赛峰、霍尼韦尔在中国、墨西哥增设冗余产线,**本地化率**目标从30%提至60%。
- 二级材料:日本东丽扩产T1100碳纤维,确保波音787、空客A350复材需求;**中国中复神鹰**T800级碳纤维通过商飞认证,打破垄断。
- 软件生态:RTX、Safran联合开发**开放式航电架构**,允许第三方算法即插即用,降低主机厂锁定风险。
中国航空制造能否弯道超车?
答案藏在**“双循环”**与**“军民融合”**两大战略里。

(图片来源网络,侵删)
- 市场纵深:中国民航机队规模2030年将超9000架,**本土需求**为C919、C929提供天然试验田。
- 技术攻关:工信部“两机专项”累计投入超2000亿元,**长江2000发动机**推重比达10一级,预计2027年装机。
- 资本杠杆:商飞、航发集团通过科创板、REITs等工具撬动社会资本,**国产大飞机产业链**PE估值已升至50倍。
投资者如何捕捉航空制造红利?
三条主线值得跟踪:
- 材料端:关注**高温合金、陶瓷基复材**国产化率提升,标的如钢研高纳、火炬电子。
- 设备端:五轴龙门加工中心、自动铺丝机(AFP)需求爆发,**科德数控、拓璞数控**订单排到2026年。
- 服务端:飞机拆解、航材共享、MRO数字化平台兴起,**航新科技、安达维尔**毛利率超40%。
航空制造人才缺口有多大?
波音预测未来20年全球需要**260万航空技术人员**,其中35%来自亚太。中国商飞、中国航发联合高校推出“大飞机班”,**本硕贯通+项目制**培养模式将周期从8年压缩到5年。掌握**CATIA复合材料建模、Python自动化脚本、DO-178C适航标准**的复合型人才,起薪已突破40万元/年。

(图片来源网络,侵删)
评论列表