人力资源外包如何收费?先弄清“钱”从哪来
很多HR第一次接触外包时,最关心的问题就是“到底要花多少钱”。其实,人力资源外包的收费逻辑并不神秘,它通常由基础服务费+增值服务费+风险溢价三部分构成。

(图片来源网络,侵删)
- 基础服务费:按人头或按岗位计费,常见区间每人每月200-800元,取决于城市级别与岗位复杂度。
- 增值服务费:包含招聘、培训、薪酬系统、员工关系处理等,按项目或小时计费,招聘单项可占整体费用的30%-50%。
- 风险溢价:若外包公司承担用工风险(工伤、仲裁、裁员赔偿),则会在基础费上上浮10%-25%。
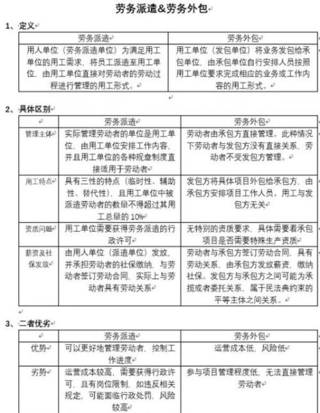
人力资源外包和劳务派遣区别?一张表看懂
外包与派遣常被混为一谈,实则法律属性、管理深度、财务处理完全不同。
| 维度 | 人力资源外包 | 劳务派遣 |
|---|---|---|
| 合同主体 | 企业与外包公司签服务合同 | 企业与派遣公司签派遣协议 |
| 员工归属 | 外包公司全权管理 | 派遣公司签约,用工单位管理 |
| 费用科目 | 计入经营成本-服务费 | 计入应付职工薪酬 |
| 适用岗位 | 非核心、批量、易标准化 | 临时性、辅助性、替代性 |
| 法律风险 | 外包公司承担雇主责任 | 用工单位与派遣公司连带责任 |
自问自答:企业到底该选外包还是派遣?
Q1:想降低社保合规风险,选哪个?
选外包。外包公司作为法定雇主,负责社保、公积金足额缴纳,出现稽查时由外包公司直接应对,企业只需核对服务报告。
Q2:短期促销需要大量导购,选哪个?
选派遣。促销岗位周期短、变动大,派遣模式能在7天内完成批量入职与离职,且无需把导购纳入企业正式编制。
Q3:技术岗位缺人,但不想养团队,怎么办?
项目制外包。把整条产线或某个模块整体外包,按交付成果付费,既避免“养闲人”,又能锁定技术成果。
费用谈判的3个隐藏技巧
- 捆绑采购:将招聘、培训、薪酬系统打包,整体议价可再降8%-12%。
- 阶梯报价:约定用工规模达到某一阈值后,单价自动下调,防止业务扩张时费用失控。
- 风险对赌:若外包公司承诺劳动仲裁败诉率低于1%,可再降风险溢价3%-5%。
常见误区:以为“外包=甩手掌柜”
不少企业认为签了外包协议就万事大吉,结果在员工满意度、文化融合、数据安全上栽了跟头。

(图片来源网络,侵删)
- 员工满意度:外包员工若缺乏归属感,离职率可能比自有员工高20%,最终影响项目交付。
- 文化融合:建议在合同中写明“客户企业文化培训不少于4小时/季度”,把软要求变成硬条款。
- 数据安全:薪酬、档案、考勤数据需通过VPN+水印+权限分级三重保护,防止外包人员泄露。
未来趋势:从“成本中心”到“价值中心”
随着数字化HR SaaS普及,外包公司正从“代发工资”升级为“人才供应链管理者”。
动态定价:根据实时用工需求、人才稀缺度,系统自动调整单价,旺季上浮、淡季下调。
数据反哺:外包公司每月输出《人才流动热力图》,帮助企业提前3个月预测用工缺口。
合规即服务:把政策解读、风险预警、仲裁案例做成API接口,企业HR一键调用。
一句话记住核心
外包买的是“结果+风险转移”,派遣买的是“人手+灵活度”;费用高低只是表象,能否让HR从事务堆里解放出来,才是真正的ROI。

(图片来源网络,侵删)
评论列表