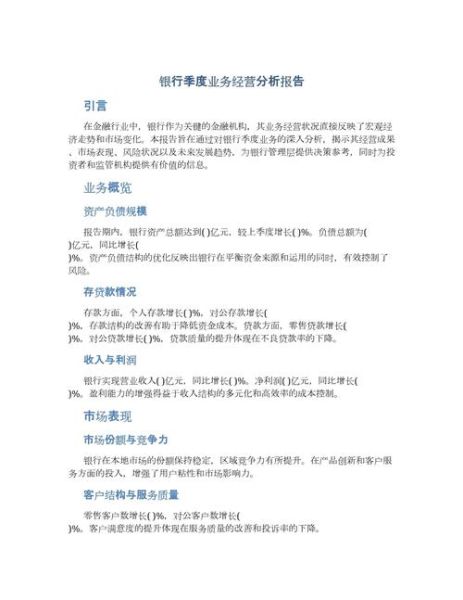
一、为什么要写服务行业财务分析报告?
很多老板拿到月度报表后只看“赚了还是亏了”,却忽略了**现金流、客户结构、成本动因**三大关键点。写好一份服务行业财务分析报告,能提前发现**收入季节性波动**、**人力成本失控**、**应收账款风险**,让决策从“拍脑袋”变成“用数据说话”。

(图片来源网络,侵删)
二、报告框架:5大模块+1个附录
1. 经营概况速览
- **收入规模**:当期营业收入、环比、同比
- **盈利水平**:毛利率、净利率、EBITDA
- **现金状况**:经营现金流净额、现金周转天数
2. 收入结构拆解
- 按**服务类型**(咨询、维修、培训等)拆分收入占比
- 按**客户类型**(B端、C端、政府)计算客单价与复购率
- 用**波士顿矩阵**识别明星业务与瘦狗业务
3. 成本费用透视
- **直接人工**:工资、社保、外包劳务占比
- **变动成本**:耗材、差旅、佣金
- **固定费用**:房租、折旧、系统订阅费
4. 风险与机会
- 风险:**应收账款超90天占比>15%**需预警
- 机会:**会员预付费模式**可提前锁定现金流
5. 预测与建议
- 用**滚动预测**给出未来3个月收入、成本区间
- 建议:砍掉毛利率<20%的低效项目,集中资源做高复购产品
附录:关键指标计算公式、数据源说明
三、写作步骤:从数据到洞察
Step1 数据清洗
把ERP、CRM、银行流水三张表统一口径,**剔除异常值**(如一次性政府补贴)。
Step2 指标计算
用Excel或Power BI拉透视表,重点看:
- **收入增长率**=(本期收入-上期收入)/上期收入
- **人效**=营业收入/平均员工数
- **服务交付周期**=项目完工时间-合同签订时间
Step3 可视化呈现
把关键指标做成**瀑布图**展示利润如何从收入一步步被成本侵蚀,比堆叠柱形图更直观。
四、常见疑问解答
Q1:服务行业没有库存,成本怎么分析?
答:把**人力成本**当“虚拟库存”。计算“**未结算工时**”占当月可用工时的比例,超过30%说明项目延期或需求不足。

(图片来源网络,侵删)
Q2:如何衡量客户价值?
答:用**CLV(客户终身价值)**=年均利润×平均合作年限-获客成本。把CLV>3倍获客成本的客户标记为A级,优先保障服务资源。
Q3:现金流紧张但利润表盈利,怎么办?
答:检查**应收账款周转天数**,若高于行业均值20天以上,立即启动**早付折扣**(2/10 net 30)或保理融资。
五、模板下载与使用技巧
以下是一份可直接套用的**Word模板目录**,复制即可用:
1 执行摘要 1.1 本期亮点 1.2 风险预警 2 收入分析 2.1 分业务线收入 2.2 客户集中度 3 成本费用 3.1 人工成本 3.2 其他运营费用 4 现金流 4.1 经营现金流 4.2 融资现金流 5 预测 5.1 收入预测 5.2 盈亏平衡点
使用技巧:
- **每月固定第3个工作日**出报告,形成节奏
- 把**关键图表截图**放进PPT,10分钟向管理层汇报
- 用**批注功能**标出异常数据,方便审计追溯
六、案例:一家IT运维公司的实战报告片段
背景:公司主营服务器运维,客户以中小电商为主。

(图片来源网络,侵删)
发现:
- Q2收入环比增长18%,但**毛利率从42%跌至35%**
- 原因是**夜间紧急工单**增加,导致加班费翻倍
- A级客户(CLV>5万)仅占客户总数12%,却贡献46%收入
行动:
- 对夜间工单加收30%溢价,预计毛利率回升至39%
- 推出“年度维保套餐”,A级客户续签率从65%提升到82%
- 砍掉3个长期亏损的小客户,释放工程师15%产能
三个月后,经营现金流由负转正,人均产值提升22%。
七、进阶:用BI工具自动化报告
把数据源接入Power BI:
- 设置**刷新计划**每日凌晨自动更新
- 用**DAX公式**计算滚动12个月收入
- 发布到**企业微信机器人**,每天早上8点推送关键指标截图
这样财务每月只需花2小时做解读,而非重复制表。
评论列表