兽药怎么选?先搞清“四张底牌”
面对兽药门店或电商平台琳琅满目的产品,养殖户最常问的就是“兽药怎么选”。其实,把问题拆成四张底牌,答案自然浮现。

- 底牌一:病原诊断 临床解剖、实验室PCR、药敏试验,缺一不可。没有确诊就用药,等于蒙眼射箭。
- 底牌二:动物类别与生长阶段 蛋鸡产蛋期禁用氟苯尼考,仔猪断奶前后慎用替米考星,这些红线必须牢记。
- 底牌三:休药期与残留限量 国标GB31650把每一种兽药的休药期都写得清清楚楚,**提前出栏=超标风险**。
- 底牌四:供应链可追溯 二维码追溯、GMP证书、批准文号,三码合一才算正规军。
兽药使用注意事项:七条“高压线”碰不得
兽药使用注意事项常被忽视,结果往往是疗效打折、药残超标、甚至动物死亡。以下七条高压线,务必刻在脑子里。
1. 剂量不是“多多益善”
超量使用不仅增加成本,还会诱导耐药菌株。**阿莫西林常规剂量10mg/kg,超一倍即可引发肠道菌群失衡**。 自问:能不能用增效剂替代加量? 自答:克拉维酸钾与阿莫西林按1:2复配,可扩大抗菌谱且减少用量。
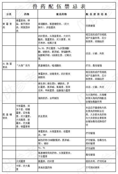
2. 配伍禁忌要背熟
氟苯尼考+林可霉素=拮抗失效;恩诺沙星+金属离子=络合沉淀。 **一张配伍表贴在药房墙上,比口头提醒有效十倍**。
3. 给药途径决定生死
替米考星对猪静注的致死量为5mg/kg,而口服安全上限可达40mg/kg。 自问:为什么同种药物不同途径差距如此之大? 自答:肝脏首过效应与血液峰浓度差异导致毒性分级。
4. 休药期必须“倒计时”
电子表格记录每批用药日期、剂量、预计出栏日,**出栏前7天启动红色预警**,避免误售。

5. 环境温度影响药效
伊维菌素注射液在低于10℃时易结晶,水线给药时须先预热至25℃。 **忽视温差=白花钱**。
6. 轮换用药不是“轮流用”
轮换的核心是机制不同:大环内酯→四环素→酰胺醇→磺胺,**同一机制换品牌毫无意义**。
7. 生物安全永远排第一
再贵的兽药也弥补不了圈舍潮湿、通风不良、密度过大的漏洞。 自问:兽药支出占养殖成本多少合理? 自答:肉鸡全程控制在1.5%以内,超过2%就该反思管理。
实战案例:一场呼吸道混感的选药复盘
背景:某万只蛋鸡场,日龄180天,出现呼噜、甩鼻、产蛋率下降5%。
诊断流程
- 解剖:气囊浑浊、心包积液。
- PCR:H9亚型禽流感病毒+鸡毒支原体。
- 药敏:支原体对泰万菌素敏感。
选药决策
- 抗病毒:国标无特效化药,**选用干扰素喷雾+板青颗粒**。
- 抗菌:泰万菌素预混剂25ppm混饲,连用5天。
- 增效:饲料添加0.1%维生素C,减少应激。
效果与反思
用药第3天呼噜声减少,第5天产蛋率回升至原水平。**全程休药期7天,鸡蛋检测无药残**。 反思:若当初凭经验直接用氟苯尼考,支原体可能继续潜伏,产蛋率难以恢复。

未来趋势:减抗背景下的新工具
农业农村部2025年全面禁止促生长用抗生素,养殖户必须提前布局。
- 微生态制剂:丁酸梭菌+枯草芽孢杆菌组合,可替代预防性抗生素。
- 植物精油:牛至油、肉桂醛对革兰氏阳性菌抑菌圈可达18mm。
- 精准营养:低蛋白日粮+合成氨基酸,减少肠道氨气,降低发病率。
常见问答速查表
Q:网购兽药如何辨别真假?
A:登录“国家兽药基础查询系统”,输入批准文号,核对生产地址与包装是否一致。
Q:疫苗和兽药同一天能用吗?
A:活疫苗与抗菌药间隔48小时;灭活疫苗可同步使用,但需分点注射。
Q:兽药过期1个月还能用吗?
A:过期即失效,**有效成分降解可能产生未知毒性**,坚决报废。
评论列表